The Bohras: Understanding Shi’a Succession in a Muslim Community

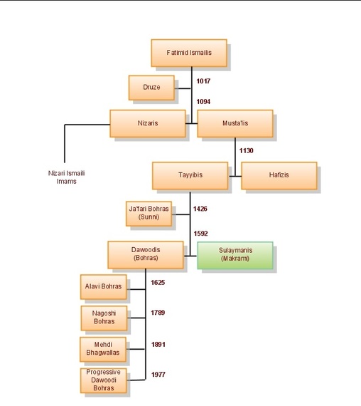
The Bohras: Understanding Shi'a Succession in a Muslim CommunityBy Rizwan Mawani for Huffington Post: The passing of Syedna Muhammad Burhanuddin, the 52nd da\’i al-mutlaq of the Dawoodi Tayyibi Musta\’li Ismailis, Friday in Mumbai left a community of approximately one million adherents mournful and bereaved. During his 102-year life, he continued the work of the previous da\’i, his father Syedna Taher Saifuddin who passed away in 1965, contributing to the establishment of a number of educational institutions for the promotion of literacy and higher education as well as hospitals and community mosques. At 53, when he inherited his father\’s mantle, Syedna Muhammad Burhanuddin continued the responsibility of providing guidance in both spiritual and worldly matters for a contemporary world, a tradition also entrusted to his ancestors, all of which trace their lineage to Prophet Muhammad, Islam\’s final Messenger. In doing so, the da\’i also helped to ameliorate the status of the community\’s less advantaged members and is succeeded by his 70-year-old son Syedna Muffadal Saifuddin, who has inherited the mantle of spiritual leadership of the community.

This small but scattered Shi\’a Muslim community can be found throughout the world, but is concentrated in the Subcontinent and Yemen as a result of missionary activities that began in the 10th century during the reign of the Fatimid Caliphs in Egypt. Known more commonly as the Bohras, the Dawoodi branch of the Musta\’li Ismailis are believed to have taken their more colloquial name from the Indic term \”Vohra,\” a word possibly pointing to their caste-origins as Hindu merchants and peddler-traders before their adoption of Islam nearly a millennium ago.

More The Bohras: Understanding Shi’a Succession in a Muslim Community | Rizwan Mawani.

Earlier: Zahra N. Jamal, Ph.D. and Rizwan Mawani: The Multiple Dimensions of Muslim Pilgrimage
Hajj Diaries: The Multiple Dimensions of Muslim Pilgrimage, by Zahra N. Jamal and Rizwan Mawani
Exhibition provides insight into the life and legacy of a prominent Persian ruler

Unknown's avatar

Author: ismailimail

Independent, civil society media featuring Ismaili Muslim community, inter and intra faith endeavors, achievements and humanitarian works.

Leave a comment

This site uses Akismet to reduce spam. Learn how your comment data is processed.